诠鼎集团旗下振远科技所代理的Semtech升特公司推出“通电即用”(power-and-go)的射频(RF)平台,由新款 SX1240 与SX1242 ISM频段的 RF 发射器组成,只要采用这个完全整合的解决方案,设计人员便能使用一颗外接石英振荡器和与网络所需阻抗相匹配的天线,实现真正的资料入/RF出设计。
升特表示,这是一个易于使用的低功耗、高功能价格比的整合化射频解决方案,可取代IR(红外)和RF的离散设计,用于消费、车用、家庭/建筑自动化中的单向遥控无钥匙进入(RKE)和遥控产品,以及有源RFID应用,如船运和资产跟踪系统、专利监控系统和社区警报等。
新方案整合了一种“通电即用”模式,预先设置为使用434 MHz和868 MHz (SX1240) 或 345 MHz (SX1242),不需要使用微控制器(MCU),因而简化了设计,减小了系统尺寸,并降低了成本。它们还可以采用各种低成本的天线技术,无需天线重新调整,进一步简化了设计。SX1240与SX1242可以与升特公司的小功率SX1239 RF接收器配对使用,构成完整的射频方案。所有三款元件均具有非常高的工作效率和低的睡眠模式耗电量,这就延长了电池寿命,使成为了小型水银电池和能量获取传感器的理想方案。
SX1240发射器在418、434和868 MHz的免许可ISM频段工作,采用高达100 kb/s的FSK与OOK调制格式。为了给设计提供更高的灵活性,SX1240提供了两种应用模式。在“通电即用”模式下,无需使用MCU,只需简单地设定控制接脚,就可以预先配置为一个434 MHz的OOK发射器,或一个868 MHz的FSK发射器。在“高阶”模式下,SX1240可以与一颗MCU配合使用,通过一个双线接口进行程式设计,供那些需要定制输出功率、调制格式、工作频道和其它通讯参数的设计使用。
SX1240可配置为+10dBm输出功率,此时电流强度为 16.5 mA(典型),或者0 dBm输出功率,此时电流强度为9 mA(典型),睡眠模式电流为500 nA(典型),可见耗电超低,能够延长电池寿命。鉴于SX1240耗电超低,非常适合极限电流为20 mA的水银电池应用。SX1240与SX1239 RF接收器共用时,可获得130 dBm的高链路预算,能采用非常小的天线,这就进一步减小了整个设计的尺寸。

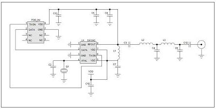
上图为SX1240参考线路图
SX1242发射器与SX1240特性相似,但是在345 MHz ISM频段工作,采用最高10 kb/s的OOK调制格式。SX1242亦提供“通电即用”模式(预配置为345 MHz的无微控制器式运行)和“高阶”模式,+12dBm输出功率时电流强度为22 mA(典型),睡眠模式时电流为500 nA(典型),可见耗电超低,与SX1239 RF接收器联合使用,可提供132 dBm的高链路预算。

上图为SX1242参考线路图
SX1240与SX1242发射器均可与升特公司的SX1239 RF发射器配对使用。SX1239可以在较宽的频率范围内工作,包括345 MHz、418 MHz、434 MHz、868 MHz和915 MHz ISM频段,并使用FSK、GFSK、MSK、GMSK和OOK调制格式。SX1239可在1.8V~3.6V工作电压下提供稳定的RF性能。另外,高线性接收器链和高阶数字通道滤波器消除外部SAW滤波器的需求,因而降低了周边元件的成本,而且,仍能满足ETSI和FCC的监管要求。
该接收器还整合了VCO振荡器、PLL环路滤波器以及一个RF开关,进一步降低了总材料费用。SX1239与升特公司的SX1231和SX1233收发器保持软硬件相容,因此易于移植到双向的遥控无钥匙进入和遥控应用。
SX1240、SX1242和SX1239通过了全球监管标准的认证, SX1240和SX1242采用小型的8针SOIC封装,SX1239则采用24接脚的QFN封装。

粤公网安备 44030902003195号